首页
二手房
新房
租房
小区
公寓
问答
资讯
我是业主
我要出售
我要出租
我要估价
下载APP
扫一扫下载小牛看房APP
下载小牛看房APP
坚持真实房源
关于我们
登录
|
注册
扫码登录
验证码登录
支持
小牛看房APP
扫码登录
扫一扫下载小牛看房APP
下载小牛看房APP
坚持真实房源
新用户将自动注册,并视为同意
《小牛看房隐私政策》
推荐
楼市行情
市场报告
好房导购
房产百科
平台资讯
小牛服务
常州二手房挂牌量和成交量分析2026年1月数据揭晓
1.整体新增挂牌量、成交量 据小牛看房数据监测,2026年1月常州市新增二手房挂牌量5744套,累计二手房挂牌量为106585套;常州市二手房成交量810套。 2.各区县挂牌量、成交量情况 ...
市场报告
小牛看房 2026年02月01日 20:00
热度 55
2025-2026年天宁区买房指南,看准趋势再入手
在常州房产市场里,天宁区一直是大家关注的焦点。结合近期的市场动态,咱们能清晰摸到这个区域未来一两年的楼市脉络,不管是买房自住还是投资,都能从中找到参考。 结构性下行,却迎来活跃成交 2025年的天宁区...
房产百科
小牛看房 2026年02月01日 14:34
热度 6
2025常州经开区新房市场短期量缩价稳,还值得买吗
2025年,常州经开区的新房成交量躺在‘低位’,但奇怪的是,房价却异常‘坚挺’。这背后,是开发商不敢降价,还是区域藏着不为人知的底气?当我们拆解供需,发现一个更核心的矛盾:想买改善房的人,在经开区竟然...
房产百科
小牛看房 2026年02月01日 14:34
热度 5
天宁区郑陆镇农房改造推进,乡镇板块有望成价值新支点
近期常州天宁区郑陆镇横沟村农村居民点(一期)项目正式交付,业主同步取得不动产权证书,标志着常州农房集中建设政策进入实质落地阶段。作为天宁区唯一乡镇,郑陆镇通过农房改造、配套升级及文旅融合,正从传统乡镇...
房产百科
小牛看房 2026年02月01日 14:33
热度 5
常州高品质住宅新规下,核心区进入豪宅化时代
自2025年11月26日,常州市自然资源和规划局正式发布《关于规划建设高品质住宅的若干意见》及配套文件《常州市高品质住宅规划建设指引》(试行),这新规不只是响应国家“好房子”的号召,更直接了改变了常州...
房产百科
小牛看房 2026年01月31日 17:01
热度 26
常州星河时代学区
在常州市新北区春江街道,星河时代作为近年来备受关注的品质住区,其教育配套一直是购房者考量的核心要素之一。 根据常州市新北区教育局最新施教区划分,星河时代对口小学为常州市新北区春江中心小学(南师大附属春...
房产百科
小牛看房 2026年01月31日 16:54
热度 5
常州常发豪郡什么档次
在常州市天宁区青龙板块,常发豪郡作为2010年代中后期交付的次新社区,长期以来以“低密度、双公园、近地铁”等标签吸引购房者。 然而,问其真实档次,答案需回归现实:常发豪郡属于天宁区中等偏下水平的刚需改...
房产百科
小牛看房 2026年01月31日 16:53
热度 14
常州2026首幅低密地块挂牌!起拍价11151元/㎡
昨日,根据江苏土地市场网发布的信息显示,常州市自然资源和规划局国有土地使用权挂牌出让公告JZX[2026]03号发布。公告中显示,新北区挂出1幅地块,地块为宜山路东侧,龙澍路南侧地块,起拍楼面价111...
房产百科
小牛看房 2026年01月31日 16:32
热度 13
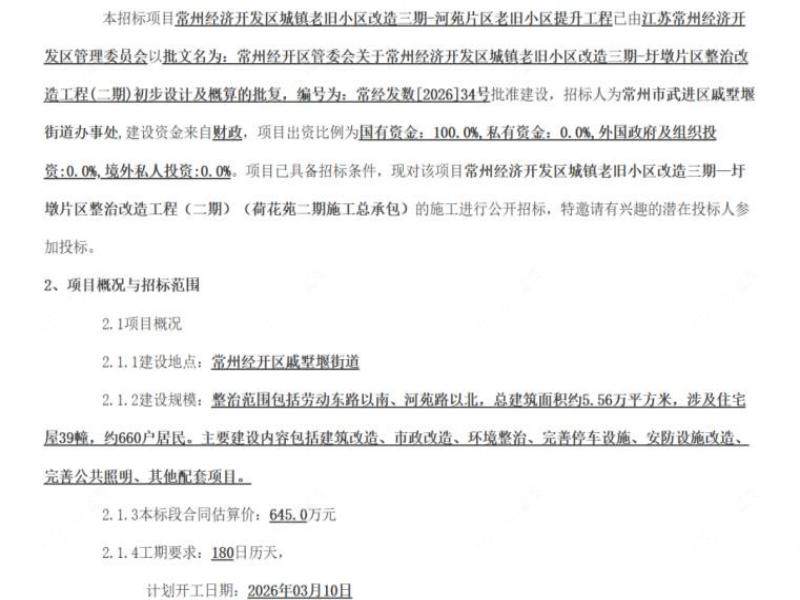
常州经开区旧改启动!千万级投资进场,6-12月是置业窗口期
常州经开区老旧小区改造三期工程招标公告刚一发布,就引爆了本地楼市关注。要知道2026年常州要推进3000户以上城中村改造,超千万元的资金投入,不仅能让老居民住上更好的房子,更要重塑经开区的房产市场格局...
房产百科
小牛看房 2026年01月31日 16:32
热度 7
常州买房人注意!“三条红线”现松动迹象,交付安全成核心
近阶段房地产领域政策调整频繁,从融资监管到市场管理策略,再到销售模式变革,这些政策调整,直接改变了常州楼市的玩法。对于常州房产市场而言,这些政策变化不仅关乎行业格局的重塑,更与购房者、投资者的切身利益...
房产百科
小牛看房 2026年01月30日 17:10
热度 16
常州星河时代二手房
在常州市新北区春江街道,星河时代作为星河地产打造的品质住区,正逐步从新房交付期迈入二手房流通阶段。 进入2025年下半年,其二手市场呈现出“挂牌价虚高、成交价务实、库存低位、活跃度回升”的典型特征:挂...
房产百科
小牛看房 2026年01月30日 16:45
热度 9
常州星河时代能买吗
在常州楼市整体处于理性调整期的背景下,位于新北区春江街道的星河时代 常被购房者问及:“到底能不能买?”答案并非简单的是或否,而需结合开发商实力、区域兑现度、产品力与个人需求进行务实判断。 综合来看,对...
房产百科
小牛看房 2026年01月30日 16:44
热度 12
起拍楼面价11151元/㎡!常州2026首幅宅地挂出!
刚刚,常州2026首幅宅地挂出! 根据江苏土地市场网发布的信息显示,常州市自然资源和规划局国有土地使用权挂牌出让公告JZX[2026]03号发布。 公告中显示,新北区恐龙园板块挂出1幅地块,地块...
楼市行情
小牛看房 2026年01月30日 16:20
热度 36
常居地产受邀参加常州经开区工商联、商会年度工作会议暨企业家座谈会
1月29日,常州经开区工商联、商会年度工作会议与企业家座谈会相继召开,两场会议聚焦民营经济高质量发展与区域“十五五”规划布局,凝聚政企合力绘就发展蓝图。常居地产平台运营中心总经理、...
平台资讯
小牛看房 2026年01月30日 16:13
热度 10
2026常州楼市放大招!补贴、置换、信贷全让利,刚需改善全覆盖
2026年常州楼市政策组合拳真的来了!核心就是让房子回归居住属性,帮大家顺畅买房换房,不管是刚想上车的年轻人,还是想改善居住的家庭,都能享到实实在在的利好。这次政策不搞短期刺激,而是实打实解决买房痛点...
房产百科
小牛看房 2026年01月30日 15:41
热度 21
1
...
40
41
42
...
397
更多热点
1
小牛看房十八大安心服务承诺
2
常州市二手房楼市报告 2025年2月第2周数据发布
3
常州市二手房楼市报告 2025年2月第3周数据发布
4
2025年二套房贷款攻略来了:首付利率全解读
5
常州商业新势力花落谁家?2025五大新商业体来袭
6
常州2025年拟上市23宗地块公布!
7
小牛看房常州购房节盛大开启!暖春置业狂欢,最高直降100万!
8
重磅官宣! 首付比例调整,存量房利率降低!
9
期待值拉满!常州第六座吾悦广场周五开业,飞龙板块崛起
10
2024年江苏13市GDP揭晓!常州破1.08万亿元,位列……