11
常州经开区老旧小区改造三期工程招标公告刚一发布,就引爆了本地楼市关注。要知道2026年常州要推进3000户以上城中村改造,超千万元的资金投入,不仅能让老居民住上更好的房子,更要重塑经开区的房产市场格局。
645万砸进圩墩片区,旧改玩出“精细化”
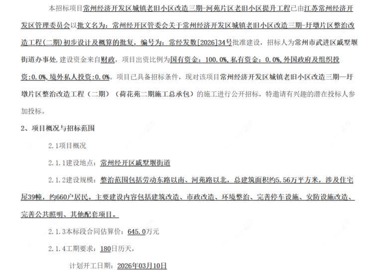
这次的重头戏,是总投资645万元的圩墩片区整治改造工程(二期),直接覆盖荷花苑二期660户居民。改造可不是刷刷墙那么简单,建筑翻新、市政管网升级、停车位扩建等七大领域全涵盖,妥妥的“精细化”升级。

翻翻看往年的案例就知道旧改的威力——天宁区茶山街道2023年完成老旧小区改造后,区域二手房挂牌价直接涨了8.2%!新增的停车位和智能安防系统,成了购房者抢着买单的香饽饽。这次经开区改造还明确要完善公共照明,新老小区的配套差距又要缩小一大截。
千万级投资催生价值重估,次新房才是“潜力股”
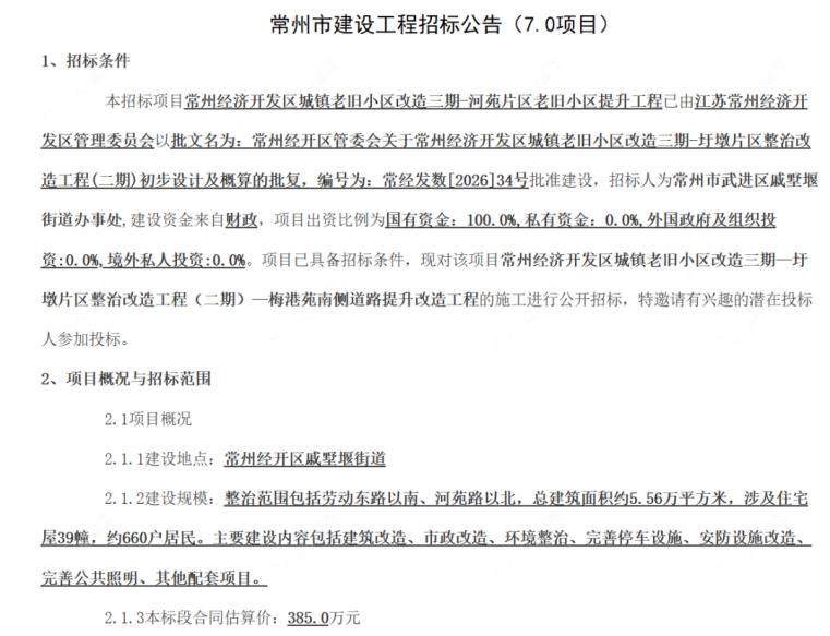
不止圩墩片区,戚墅堰街道梅港苑南侧道路提升改造工程也同步推进,两期工程总投资超千万元,再加上3000户城中村改造的大规划,经开区的城市面貌要迎来大翻身。

武进区湖塘镇的改造经验早就说明,改造后3年区域租金涨了12%,但房产表现可是冰火两重天——房龄20年以上的老破小只涨了5%,周边次新房涨幅直接飙到15%!这就提醒大家,盯着改造区域没错,但一定要选对房子类型。
更值得关注的是,132个城中村环境整治+255宗空置地块盘活,不仅能改善居住条件,还能催生出一大波改善需求。有人测算过,每户改造家庭大概率会产生一倍左右的住房置换需求,光荷花苑这660户,就可能带动七八百套住房交易。新北区三井街道改造后,购房者对“全龄社区”“智慧物业”的关注度暴涨37%,开发商再不调整产品策略,可就跟不上市场节奏了。

盯紧500米辐射圈,6-12月是最佳入场时机
想在经开区买房的朋友,可直接锁定改造重点区域,尤其是距离旧改项目500米范围内的次新房。就拿荷花苑周边来说,3公里内的华润国际社区,2023年成交均价涨幅就达到了6.8%。
除了区域选房时也需讲究,带电梯的小高层、人车分流的小区优先挑!常州房管局的数据显示,这类改善型配置的房子,在改造区域周边的去化周期缩短到4.2个月,比普通住宅快了27%,转手或者自住都划算。
说到底,常州城市更新趋势是毋庸置疑的,经开区的房产价值或重新估值。在“房住不炒”的大前提下,旧改带来的不是虚高的房价,而是实实在在的居住品质提升。根据过往经验,改造公告发布后6-12个月一般是黄金入场窗口期,想上车的朋友,建议盯紧官方消息,别等房价涨起来错过上车机会!
常州本土专业找房大平台—— 小牛看房 ,17年精耕常州,9万+套系统核验真房源,1000+门店遍布全市,买方佣金仅 6999元/套 !下载 小牛看房APP ,查看二手房、新房、租房、公寓最新房源和价格,更能与经纪人在线直聊,解锁更详细信息。

推荐资讯
推荐资源

暂无推荐资源
关于我们
下载小牛看房APP
扫描上方二维码

微信扫码咨询