17

常州的学区地图,正在悄悄更新!最近,三所学校的升级时间表正式敲定,这对于高铁新城、钟楼老城区、邹区这三大板块的买房人来说,这意味着什么?我们一起来划重点。
钟楼广化小学改扩建,成熟学区再添利好,周边学区房流通性更稳
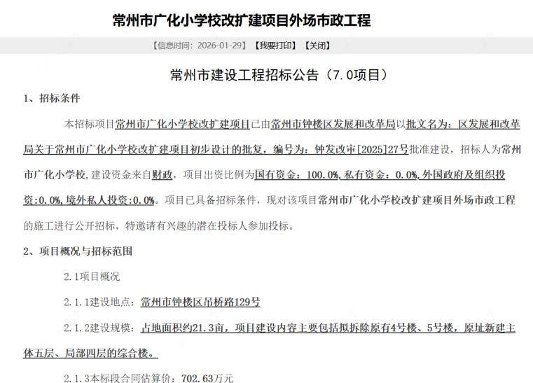
钟楼老牌学区的广化小学改扩建项目,现在进度又往前推了一大步!这个去年5月就开工的项目,1月29日对外场市政工程发布了招标公告,总投资702.63万元,预计2026年4月15日正式开工,离建成投用越来越近了。

作为钟楼吊桥路片区的核心小学,广化小学本身就承载着周边大量家庭的就学需求,这次改扩建直接升级了片区的教育配套水平。要知道钟楼吊桥路周边本就是常州的成熟学区,周边的老破小、次新房一直是刚需买学区的热门选择,这次学校配套再优化,能让学区价值更扎实。

对于清潭、花园等老牌学区房集中区,广化小学的升级更像是一次巩固防御。它未必会带动房价大幅上涨,但能让周边房龄较新的‘次新学区房’在市场上的流通性更强,价格更坚挺,与纯‘老破小’进一步拉开差距。对于想在钟楼买刚需学区房的朋友来说,这绝对是实打实的利好。
常外双语高中部落地高铁新城,教育补位,新兴板块置业吸引力拉满
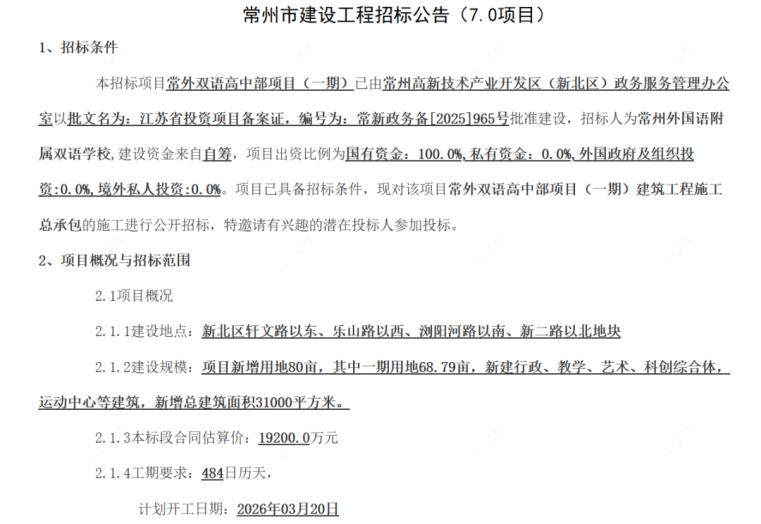
新北高铁新城这次直接迎来优质教育配套落地,常外双语高中部敲定落户高铁新城核心片区,这下板块的教育短板直接补上了!这个新建项目占地约80亩,规划打造24个班级,能容纳600名学生,总投资1.92亿元,预计2026年3月20日开工。

高铁新城作为常州重点发展的新兴板块,交通、商业配套一直在逐步完善,唯独优质教育资源是之前的小缺憾,这次常外双语高中部的落地,直接让板块的教育配套提档升级。常外双语的落地,解决的不仅仅是上学问题,更是消除了高端改善家庭入驻的最后一道顾虑。它预示着板块配套从‘画饼’进入‘吃饼’阶段,预计将直接拉动核心区如牡丹蓝光晶曜、华宇新城天境等改善盘的去化信心。

总之,不管是想在新北买刚需的年轻群体,还是看中板块发展的改善客群,都会因为这个教育配套更看好高铁新城,后续板块的房产市场,大概率会迎来更多关注。
邹区实验小学改扩建,刚需板块配套升级,周边房产价值更有支撑
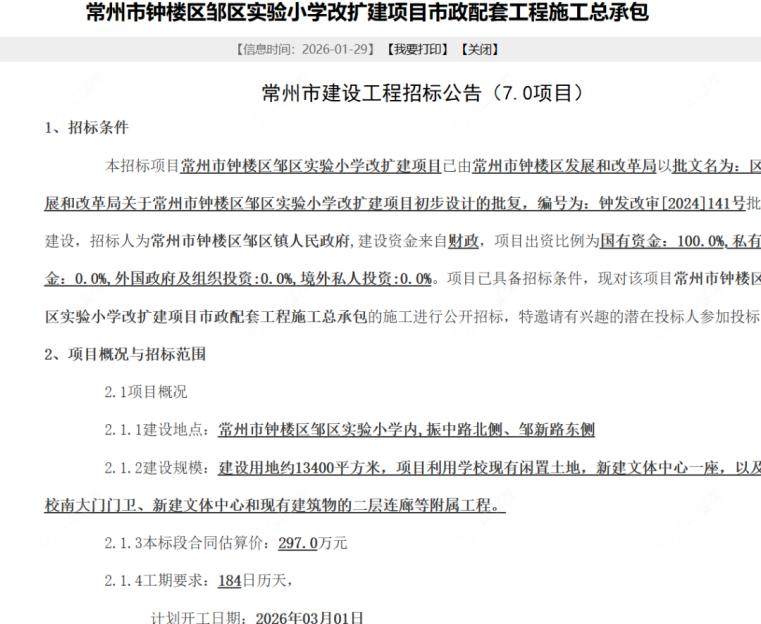
钟楼邹区的家长也迎来好消息,邹区实验小学改扩建项目确定2026年3月1日开工,这次会新建文体中心等设施,总投资297万元,直接改善了片区的教育硬件设施,提升了本地的教育质量。
邹区作为钟楼的刚需置业板块,买房群体大多是本地自住和周边外溢的刚需客,大家买房最看重的就是日常配套的完善度,教育配套更是重中之重。这次学校改扩建,是板块实打实的配套升级,家长们为了孩子上学,会更愿意选择在周边置业,不仅给周边的刚需楼盘添了利好,也让周边的二手房价值更有支撑,对于邹区的房产市场来说,这份教育配套的升级,就是最实在的价值加持。

其实从常州市教育局的数据也能看出来,近些年常州但凡有教育配套升级的板块,学区房市场都一直很活跃,部分板块的房价也有稳步涨幅,而高铁新城这类新兴板块,也因为配套的逐步完善,人口增长速度一直领先。
总的来说,这三所学校的升级,清晰地勾勒出常州教育资源‘巩固核心、发展新区、夯实洼地’的布局思路。对于买房人而言:追求顶级学区和抗跌性的,可以关注广化小学周边的品质次新房;看重成长性和未来潜力的,高铁新城的教育落地是一个明确的积极信号;预算有限、追求实用性的刚需,邹区配套的每一次落地都是价值的加分项。教育配套的确定性,在当下市场中就是最好的‘硬通货’之一。”
常州本土专业找房大平台—— 小牛看房 ,17年精耕常州,9万+套系统核验真房源,1000+门店遍布全市,买方佣金仅 6999元/套 !下载 小牛看房APP ,查看二手房、新房、租房、公寓最新房源和价格,更能与经纪人在线直聊,解锁更详细信息。

推荐资讯
推荐资源

暂无推荐资源
关于我们
下载小牛看房APP
扫描上方二维码

微信扫码咨询