11
优质学区到底意味着什么?意味着浓厚的求学氛围、井然有序的课堂环境,以及专心授课的师资力量。这正是不同学校之间最关键、最现实的差距。自然这也是为何不少家庭愿意斥巨资购置学区房的最主要的初心,只为给孩子更好的教育环境。
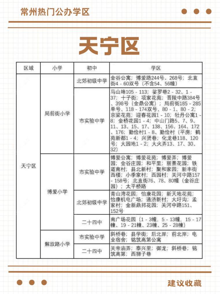
天宁区作为常州教育核心板块,每所小学初中的选择都牵动着无数家长的心,今天我们就来盘点一下常州天宁区小学及初中的热门办公学区,帮助有这方面需求的家长们,在买房择校时能有更清晰的置业方向。

天宁区重点热门小学有局前街小学、博爱小学、解放路小学,初中有北郊初级中学、市实验中学、二十四中,同时涵盖这些优质名校的双学区小区,如以上天宁区热门公办学区图所示。具体来看:
局前街小学作为本地老牌优质名校,小升初对口北郊初中、市实验中学两大优质初中,学区辐射11,278元/㎡起的金谷公寓、局前街多号段等成熟片区。老牌名校强强组合,硬核教育资源底蕴深厚,片区二手房依托顶尖学区加持,保值属性与市场热度常年居高不下,是核心地段公认的优质教育板块。

博爱小学升学衔接资源十分亮眼,可对口市实验中学、北郊初中、二十四中多所头部初中,学区囊括18,071元/㎡起的博爱公寓、22,294元/㎡起的金谷庄园等居住社区。完整且优质的幼小初升学闭环成熟完善,口碑扎实、家长认可度与择校热度双高,自住兼顾教育刚需的优选板块。

解放路小学学区地缘优势突出,升学定向市实验中学、二十四中核心名校,覆盖县学街、虹桥等主城核心路段。地段稀缺,教育配套硬核落地,兼具主城区位红利与优质教育属性,刚需及教育改善家庭关注度极高。
以上便是常州天宁区热门公办学区大致内容。关于天宁区公办学区的具体房价、房源、其他配套设施等具体信息,可登录常州小牛看房详细查询,有心仪学区房源可联系小牛看房,我们将提供一站式专业找房服务。
常州本土专业找房大平台—— 小牛看房 ,17年精耕常州,9万+套系统核验真房源,1000+门店遍布全市,买方佣金仅 6999元/套 !下载 小牛看房APP ,查看二手房、新房、租房、公寓最新房源和价格,更能与经纪人在线直聊,解锁更详细信息。

推荐资讯
推荐资源

暂无推荐资源
关于我们
下载小牛看房APP
扫描上方二维码

微信扫码咨询